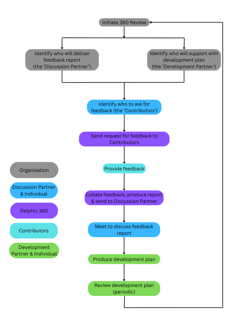
The process
- Select a Discussion Partner
This is the person who will discuss the feedback report with the individual. Choose someone who is godly, wise, trusted, and can remain neutral. While you might consider someone from outside the organisation, this can reduce the relational benefit and make development plan implementation more challenging. - Choose the contributors
Select 2-3 people from each of these groups:- Those to whom the individual reports (elders, trustees, etc.)
- The individual's direct reports
- Other colleagues (peers or others in the organization)
- Optionally: congregation members or volunteers
- Complete the questionnaires
Delphic360 sends each contributor (including the individual) a unique link to their questionnaire. Contributors have two weeks to complete it, with follow-up reminders as needed. - Report generation
Delphic360 produces a fully anonymised report sent to both the Discussion Partner and individual. Scores are averaged and individual responses are rephrased using AI to protect contributors' identity. - Discuss the results
The Discussion Partner and individual meet to review and discuss the report findings. - Create a development plan
Based on the report discussion, create a plan for ongoing leadership development.

